雷火首页-中国电竞赛事及体育赛事平台
About CEC
Milestones
Vision and Mission
CEC Video
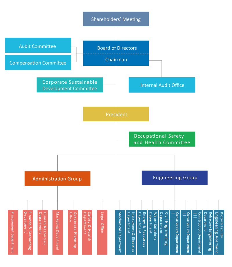
Organization
Safety and Health Policy
Quality Policy
AI-Powered Innovation
DM Download
Business Lines
Business Lines
Major Projects List
Mechanical Engineering
Instrument & Electrical Engineering
Incineration Plants- Turnkey Solution and O&M
Air Pollution Control
Cogeneration Plant
Water Treatment Engineering
Water Treatment Chemicals
Civil Engineering
Conveyor System Engineering
Refractory Material Engineering
Biotechnology and Pharmaceutical Plant Engineering
Other Maintenance and Overhaul Engineering
Product Sales and Agency
News Center
News
Investors Relations
Corporate Governance
?
Director's Biographies
?
Internal Audit
Investors Relations
Financial Information
?
Balance Sheet
?
Income Statement
?
Financial Analysis
?
Component of Sales
?
Financial Information Download Area
Shareholder Services
Public Information Observation
ESG
2022 ESG Report
2023 ESG Report
2024 ESG Report
Contact US
Contact US
Location
ENGLISH
ENGLISH
繁體中文
Organization
About CEC > Organization